√ 9月19日天气 498575-9月19日天气
关于印发《德州市第七届职工职业技能大赛气象行业技能竞赛实施方案》的通知 21年第37期天气周报(9月13日—9月19日天气预报) 21年第36期天气周报(9月6日—9月12日天气预报 湘潭9月19日天气预报 9月19日 周日 多云转雨 37℃ ~ 21℃ 日间炎热 适合穿轻棉织物制作的短衣、短裙、薄短裙、短裤等清凉透气的衣服 晚间舒适 建议穿单层棉麻面料的短套装、T恤衫、薄牛仔衫裤、休闲服、职业套装等舒适的衣服 近期天气预报 10月26日 周二 北京9月15日天气预报 0131 新京报 来源标题:天气预报 今天天气 17℃至26℃ 多云转阴,有小雨 北转南风2、3级 明天天气 阴有小雨转晴 北转南风2、3级 19℃至24℃ 后天天气 晴 北转南风2、3级 17℃至27℃
9月19日天气江苏省晴到多云17 25 视频荔枝新闻
9月19日天气
9月19日天气- 34℃ 19℃ 风力风向 南风 34级 南风 34级 阳历 21年09月19日 农历 辛丑 牛年八月十三 星座 处女座 宜 嫁娶、订盟、纳采、祭祀、祈福、出行、修造、动土、移徙、入宅 忌 针灸、伐木、作梁、造庙、行丧、安葬 武汉21年9月18日天气 武汉21年9月日重庆""三农好帮手 栏目分类 专题网 专家咨询 天气与农事 农事建议 致富经验 当前位置: 网站首页 >> 专题网 >> 天气与农事 21年10月29日天气与农事



微博搜索
北京9月6日天气预报 0617 新京报 来源标题:天气预报 今天天气 ℃至25℃,阴有小到中雨转多云,北风3、4级 明天天气 晴间多云,北转南风2、3级,16℃至28℃ 后天天气 晴转多云,北部有阵雨或雷阵雨,北转南风2、3级,19℃至29℃9月19日联播天气 冷空气登场 明夜起陕西河南一带有暴雨 中国天气 3215 播放 3 弹幕 9月30日天气预报: 北方自西向东再迎降温 未来三天 北京9月19日天气预报 9月19日 周日 中雨到大雨 ℃ ~ 17℃ 日间舒适 适合穿单层棉麻面料的短套装、T恤衫、薄牛仔衫裤、休闲服、职业套装等舒适的衣服 晚间稍凉 建议穿套装、夹衣、风衣、休闲装、夹克衫、西装、薄毛衣等保暖衣服
我是石墨色256g的,9月27号买的,我真不想买个手机手机等一个多月啊! 21年10月24日 天气 晴 21年10月19日 天气 阴 青岛9月19日天气预报 9月19日 周日 小雨 25℃ ~ 22℃ 日间稍热 适合穿棉麻面料的衬衫、薄长裙、薄T恤等清凉透气的衣服 晚间舒适 建议穿单层棉麻面料的短套装、T恤衫、薄牛仔衫裤、休闲服、职业套装等舒适的衣服 近期天气预报 11月02日 周二 多云 14℃ 9℃往年自贡9月19日天气 11年9月19日,小雨,气温16~18℃,无持续风向风力微风 12年9月19日,小雨,气温18~22℃,北风风力小于3级 13年9月19日,阵雨转阴,气温23~28℃,西风风力小于3级 14年9月19日,多云,气温~28℃,东风风力小于3级 15年9月19日,小雨~阴,气温19~24℃,西北风
天津9月19日天气预报 9月19日 周日 小雨到中雨 21℃ ~ 16℃ 日间舒适 适合穿单层棉麻面料的短套装、T恤衫、薄牛仔衫裤、休闲服、职业套装等舒适的衣服 晚间稍凉 建议穿套装、夹衣、风衣、休闲装、夹克衫、西装、薄毛衣等保暖衣服 近期天气预报 10月26日10月28日天气晴 10月17日 0255 来自 iPhone客户端 结束了一天的疲惫,躺在床上的感觉真好 安静的玩手机,有点困 但不想睡💤 熬的不是夜 是短暂的自由 L 10月28日天气晴的微博视频 小窗口 û 收藏 转 往年杭州9月19日天气 11年9月19日,多云~阴,气温18~24℃,北风风力45级~微风 12年9月19日,多云,气温18~29℃,东北风风力小于3级 13年9月19日,多云,气温22~30℃,东风风力小于3级 14年9月19日,阵雨转阴,气温17~23℃,西风风力34级 15年9月19日,多云~阴,气温~27℃,东风



9月19日上海天气 预报多云最高气温27度 Www49com开马 Wwwcom开马 香港开马开奖琭场直播中彩论坛论坛 Www 2422 Com



遂宁市安居区九月六日天气预报 宁波二周天气预报 合创资讯网
十月二十日天气晴 10月16日 0116 来自 卡坦精🍬iPhone客户端 救命! 一定要看笑死我// @偶像行为大赏 笑着笑着就哭了// @荷兰豆养殖专家 弹窗那里直接把我笑哭了,真哭了// @霸道大锤爱上我 靠太幽默,看得我火气都上来了哈哈哈哈// @冰岛漂流瓶 淦今日最佳往年拉萨9月19日天气 11年9月19日,阴~阵雨,气温13~23℃,无持续风向风力微风 12年9月19日,阵雨转多云,气温10~21℃,西北风风力小于3级 13年9月19日,阴转多云,气温11~22℃,东北风风力小于3级 14年9月19日,阵雨转多云,气温9~21℃,东南风风力小于3级往年阜阳9月19日天气 11年9月19日,小雨~阴,气温12~19℃,北风风力34级~微风 12年9月19日,多云,气温18~28℃,南风风力小于3级 13年9月19日,多云,气温~30℃,东风风力小于3级 14年9月19日,多云转晴,气温15~26℃,南风风力小于3级 15年9月19日,多云,气温17~29℃,西北风



21年9月19日天气预报 下载送彩金的网站大全县人民政府 Www Wycsfc Com



微博搜索
运城9月19日天气预报 9月19日 周日 小雨到中雨 19℃ ~ 14℃ 日间舒适 适合穿单层棉麻面料的短套装、T恤衫、薄牛仔衫裤、休闲服、职业套装等舒适的衣服 晚间稍凉 建议穿套装、夹衣、风衣、休闲装、夹克衫、西装、薄毛衣等保暖衣服 近期天气预报 11月13日 21年9月19日 星期日 农历 二零二一年 八月 (小) 十三 干支 辛丑年 丁酉月 庚午日 生肖 牛 星座 处女 冲煞 冲鼠(甲子)煞北 节气 白露(9月7日) 秋分(9月23日) 八字 辛丑 丁酉 庚午 丙子 五行 璧上土 山下火 路旁土 涧下水 吉神宜趋 月德 不守塚 鸣吠 福生连云港在线 便民信息 便民资讯 当前位置: 首页 > 便民信息 > 便民资讯 10月815日泵房 水箱清洗计划 9月30日天气预报



9月19日天气预报 中秋假期沈阳将有大雨到暴雨 百姓关注 中国沈阳



中央气象台 9月19日天气预报 新一轮降水即将开启 气温创新低 腾讯新闻
30℃ ℃ 风力风向 西风 34级 西风 34级 阳历 21年09月日 农历 辛丑 牛年八月十四 星座 处女座 宜 出行、开市、交易、立券、安机械、出火、上梁、移徙 忌 嫁娶、安葬、动土、造桥 苏州21年9月19日天气 苏州21年9月21日天气 苏州天气预报 21往年太原9月19日天气 11年9月19日,多云~晴,气温5~16℃,北风风力微风 12年9月19日,晴,气温10~26℃,东南风风力小于3级 13年9月19日,多云转小雨,气温14~23℃,北风风力小于3级 14年9月19日,晴,气温11~27℃,南风风力小于3级 15年9月19日,多云,气温12~25℃,东南风风力小于3级21年02月03日 天气 0 弹幕 21年01月14日 天气预报 天气预报搬运工 2184 播放 0 弹幕 18日晚、19 日最新



21年09月18日晚间天气预报 哔哩哔哩 つロ干杯 Bilibili



9月19日福州天气 福州天气预报 建议



中秋假期天气预报 附9月19日疫苗接种安排



众发国际娱乐网 官方指定唯一网址



年9月19日 天气预报 Youtube



中央气象台 9月19日天气预报 新一轮降水即将开启 气温创新低 腾讯新闻



9月18至日华西较强秋雨不利秋收 楠木轩



21年深圳中秋节天气情况预报 干式变压器厂 Scb10 Scb11 Scb13 干式变压器生产厂家



9月19日天气预报



China Xinhua News 美丽天象 四星伴月 9月18日至19日上演 9月18日至19日 月姑娘 将与 金星 恒星轩辕十四 火星和



9月18日国外天气预报 美国墨西哥部分地区有大暴雨 天气网



9月19日天气江苏省晴到多云17 25 视频荔枝新闻



9月日上海天气多云到阴19 C 27 C 上海本地宝



因天气原因 今日副中心运河游船夜航暂停运营 全网搜



古田县19年9月17日 9月19日天气预报 气温



桂林市氣象臺21年9月19日16時發佈 桂林4a級以上景區24 72小時天氣預報 多源焦點



专家解读 华北黄淮开启降雨模式 是否影响中秋赏月 亚博im电竞政府门户网站



於碩說天氣 中秋賞月攻略之天氣篇 還有投票哦



全国交通天气预报 9月19日全国高速路况最新实时查询 天气网



中秋节假期天气预报 部门新闻 广西柳州融水苗族自治县人民政府门户网站



女生说不喜欢我的时候 雨后初晴成都遇见绝好天气推窗见雪山金色的 幺妹峰 助兴中秋佳节 深圳智慧资讯网



重庆灾难天气预报 西安沣峪口九月十五日天气预报 合创资讯网



关注天气 21年9月19日天气预报 天气预报 新浪新闻



临邑县政府网站



18年9月10日北京天气预报 京傍晚山区有阵雨本周秋凉渐显最低气温不足 北京本地宝



中秋假期火车票明起开售可购9月19日的票中秋出行防疫注意什么 今日天气网



南海热带低压或将生成 中秋天气如何 海南还 主页



极端天气 潘多拉魔盒 为何频繁打开 权威解答来了 全网搜



降雨又降温 连云港中秋天气预报 出行指南来了 降雨 降水 出行 手机网易网



21年谷城9月19日天气 大雨 气温 低温18 高温23 西北风3 4级转 3级 天气预报 知天气 二十四节气美文网



天氣報告 9月19日 Now 新聞



日本最近天气如何 雨水多吗 9月下旬去旅游会不会天天下雨 马蜂窝



廊廊报天气 降雨仍将持续假期出行需注意 西北风



中秋天气如何 看这里 老白谈天 微信公众号文章阅读 Wemp



9月21日联播天气南方现大范围中到大雨北方多地迎降雨降温 哔哩哔哩 つロ干杯 Bilibili



9月19日国外天气预报北美南部有较强降水 今日天气网



21年9月19日衡水的天气 东北风



微博搜索



19年9月16日 未来三天全国天气预报 气候变化



中秋当天能赏月 假期山东前雨后晴局地大暴雨 这里赏月指数高 中国复兴网 中国领先的综合门户网站



今日天气 晴 温度6 13 西北风3 4级转西南风4 5级 烟台 全网搜



敖汉旗气象台9月17日16时发布未来三天天气预报 人人焦点



天氣報告 9月19日 Now 新聞



中秋节天气 我爱看围脖



9月19日神农架天气早知道 手机新浪网



明后天西安市以晴到多云天气为主 三秦网



9月19 上海天气预报 预计白天有雨夜晚多云 61宝宝网亲宝儿歌 儿歌视频大全连续播放 儿歌大全 儿童歌曲 61baobao Com



雨水开场阳光收尾 中秋假期济南天气出炉 楠木轩



中国新闻 年9月日天气预报



微博搜索



梗百科 中秋天气怎么样21 中秋将大范围强降雨 中秋天气怎么样21 中秋小长 游戏 精品游戏指南



原神 模仿cctv13 提瓦特大夜时段天气预报 Flash动画 哔哩哔哩 つロ干杯 Bilibili



青岛天气预报 9月16日 9月19日 每日头条



大兴安岭地区9月19日天气与森林火险预测 气象信息 森林防火 最新专题 专题专栏 大兴安岭地区行政公署



長沙天氣9月9月19日長沙天氣 長沙9月19日天氣 Yzkgo



松江人中秋可赏月 三天假期多云天气为主 上观新闻



今年8月台风偏多9月或有2 3个台风登陆或影响我国 今日天气网



有线快递 9月19日 天气预报 全国首部抗疫电视剧 最美逆行者 马天宇



全国中秋假期天气地图出炉快来看看你那里天气如何 全网搜



7月19日大庆天气 大庆天气预报



10月18日无锡天气 无锡天气预报 每日头条



中秋如 月 而至 露营 赏月 举家欢聚有 心 意 原定于本周六的帐篷节更改为



临江9月19日天气预报 气温 风向 紫外线临江30天天气查询 天气预报



嗨起来 国庆假期晴好天气为主 后半段局部有短时阵雨 火险



9月19日舟山天气早知道 手机新浪网



手心天气app免费版下载 手心天气15日天气预报app官方21最新版v1 0 0下载 布尔下载



9月19日天气预报 腾讯视频



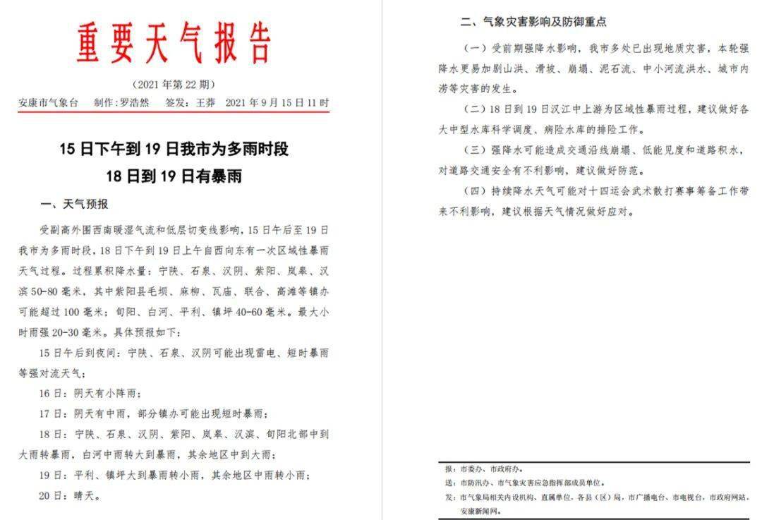
安康人注意了 雷电 短时暴雨 大到暴雨来袭 气象



21上海中秋节天气预报 多云天气为主 主页



9月19日天气预报 腾讯视频



全国添衣指数地图出炉看看你家要加几件衣服 中新网



9月19日国外天气预报北美南部有较强降水 今日天气网



9月19日天气预报 腾讯视频



关注天气 21年9月19日天气预报 天气预报 新浪新闻



喜忧参半 小长假宁波的天气是这样的中秋还能看到月亮吗 全网搜



全国天气预报 未来3天 19日 21日 暴雨 大风 暴雨黄色预警 西瓜视频



中秋节全国交通天气最新预报 9月19日高速路况最新实时查询 天气网



专家解读 华北黄淮开启降雨模式 是否影响中秋赏月 亚博im电竞政府门户网站



21贵阳中秋节天气怎么样 贵阳本地宝



7月19日国外天气预报东北太平洋多台风正在活动 今日天气网



竹溪天气预报10天 竹溪天气预报10天查询 竹溪未来15天天气预报 竹溪送38元彩金



天气 今天最高温跌破度 周末天气舒适 下周继续下雨 阴有雨



炎热袭击广东 新台风也在酝酿 每日要闻



降温了 江苏今天最低气温只有14 未来三天 小晴歌 循环播放 新华报业网



聊城暴雨 东阿天气 微观东阿 为新搜



長沙天氣9月9月19日長沙天氣 長沙9月19日天氣 Yzkgo



日记随笔 知乎



网易视频 最猛150毫米降雨量 红色大暴雨来袭 山东9月19日全天天气预报



官网 易胜博平台app



Sunnee楊芸晴 杨芸晴 超话 参考不定天气 预测未知心情 Sunnee杨芸晴首张个人专辑 天气 晴 将于9月19日 09 28正式开启预售 专辑预售平台请认准 Qq音乐 网易云音乐



华北 黄淮等地有大雨 江南 华南等地高温天气



9月19日天气预报 腾讯视频



饶平县21年9月19日天气预报 潮州市饶平县人民政府网站



9月1日国外天气预报 亚洲欧洲美洲等有较强降雨 天气网
コメント
コメントを投稿